








资讯
报考
查询
资料
独家
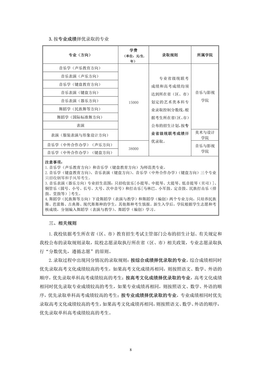
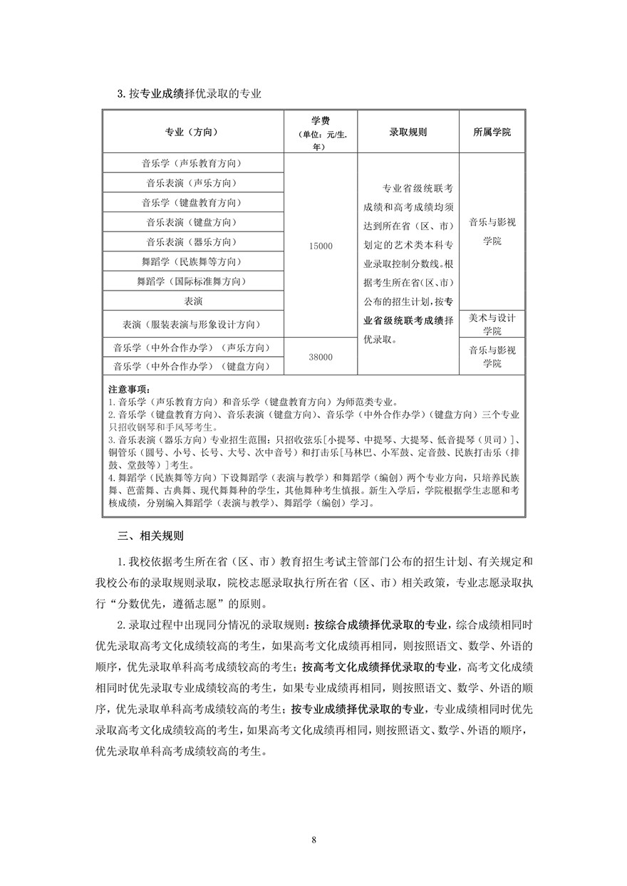
各省美术高考分站天津师范大学2021年艺术类专业招生简章
扫码关注美考官微,获取各省统考信息
美术生的报考神器:美考网—美术高考报考指南
← 输入专业分,测测你想上的学校,需要多少文化分?
← 实时发布最新的艺考资讯,解读艺考最新政策、招生简章、录取规则。
← 解答在艺考中遇到的实际问题,全程提供艺考报考最佳方案。
点击查看更多与《天津师范大学2021年艺术类专业招生简章》相关的信息
- 中央民族大学2025年艺术类中外合作
- 2025上海视觉艺术学院表演艺术2+2
- 2025年上海视觉艺术学院1+3国际本
- 2025年中央民族大学2+2国际本科项
- 2025年哈尔滨工业大学俄罗斯定向直
- 2025年上海视觉艺术学院艺术国际本
- 2025年山东师范大学美英澳加 2+2
- 2025年北京服装学院国际预科美加方
- 2025年重庆工商大学国际本科2+2留
- 2025年华东交通大学中日2+2国际本
- 2025年华中师范大学意大利艺术名校
- 2025年北京第二外国语学院新加坡国
免责声明(二)免费转载出于非商业性学习目的,版权归原作者所有。如有内容、版权等问题请在30日内与本网联系。邮件:mkaocn#163.com (发邮件时请将#替换为@)
美考头条
全国艺术专业院校人气指数排名
排名
高校名称
人气指数






















